[Get 37+] Q Es Bosquejo

Download Images Library Photos and Pictures. Diseño web: Ocho formas de diseñar bosquejos que sean de agrado de los desarrolladores | Buenas Prácticas de Diseño Web Qué es un Bosquejo? - YouTube Bosquejo Histórico de la Física | Mecánica cuántica | Electromagnetismo Bosquejo, boceto y sketch ¿Para qué sirven y qué diferencia hay entre ellos? | •Arte Amino• Amino

. Cuál es la importancia del bosquejo? - Brainly.lat Escuela, y, educación, bosquejo, iconos Clip Art | k33463439 | Fotosearch Amazon.com: Un bosquejo de familia (La noche polar nº 76) (Spanish Edition) eBook: Twain, Mark, Aguiló de Obrador, Francisco Borja: Kindle Store

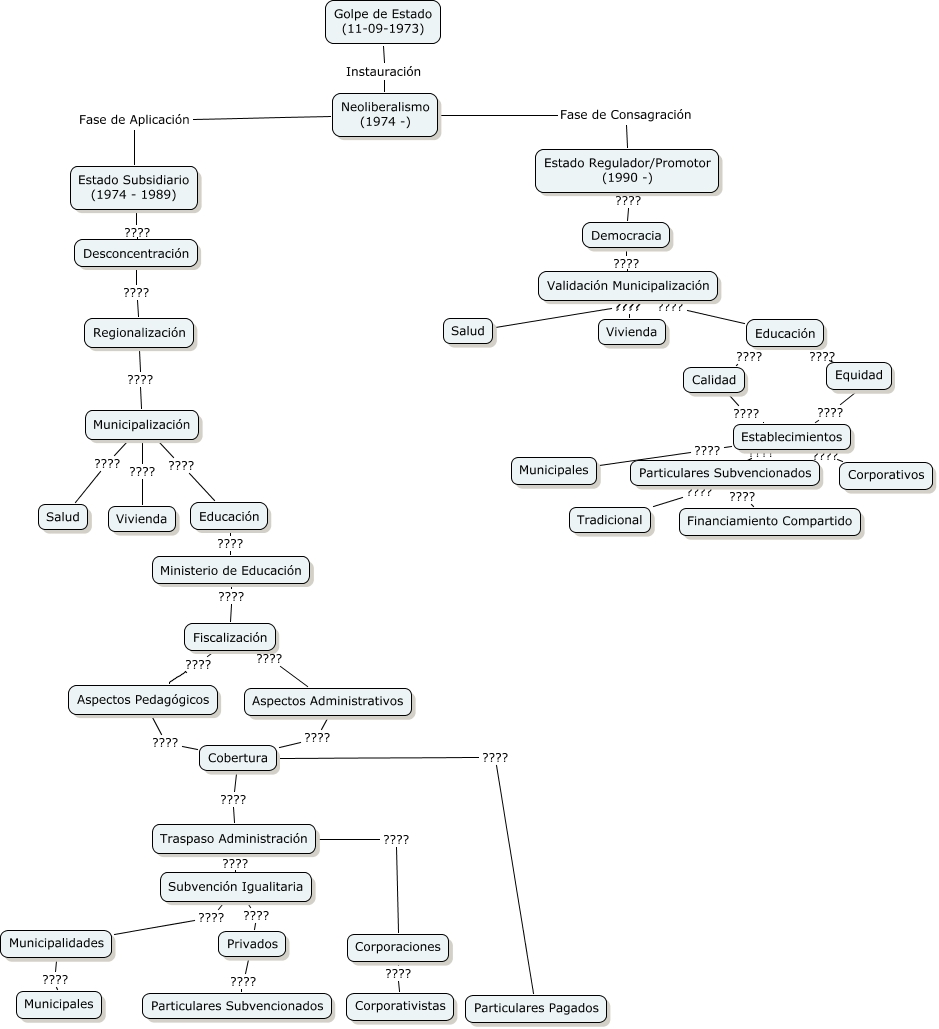
Bosquejo Trabajo Políticas Educativas Bosquejo Trabajo Políticas Educativas

Bosquejo Trabajo Políticas Educativas

Bosquejo Trabajo Políticas Educativas

Un bosquejo ilustrado, histórico y biográfico de los descendientes de  William Cowden que emigraron de Irlanda Un bosquejo ilustrado, histórico y biográfico de los descendientes de William Cowden que emigraron de Irlanda

Cambiar el vértice y los símbolos del segmento en el bosquejo de  edición—ArcMap | Documentación Cambiar el vértice y los símbolos del segmento en el bosquejo de edición—ArcMap | Documentación

Recursos para maestros de español: Bosquejo para escribir una autobiografía  | Spanish lessons, Teaching, Spanish activities Recursos para maestros de español: Bosquejo para escribir una autobiografía | Spanish lessons, Teaching, Spanish activities

En Quién debe de Estar Puesta mi Confianza? Bosquejo para Sermones - El  Punto Cristiano En Quién debe de Estar Puesta mi Confianza? Bosquejo para Sermones - El Punto Cristiano

Archivo:Bosquejo.JPG - Wikipedia, la enciclopedia libre Archivo:Bosquejo.JPG - Wikipedia, la enciclopedia libre

AvesdeMexico | La diferencia entre bosquejar y dibujar y porque todos  podemos hacerlo AvesdeMexico | La diferencia entre bosquejar y dibujar y porque todos podemos hacerlo

La elaboración de un bosquejo — BIBLIOTECA EN LÍNEA Watchtower La elaboración de un bosquejo — BIBLIOTECA EN LÍNEA Watchtower

Segundo bosquejo a desarrollar en este... - Iglesia Pentecostal Unida Villa  El Espíritu Santo | Facebook Segundo bosquejo a desarrollar en este... - Iglesia Pentecostal Unida Villa El Espíritu Santo | Facebook

Definición de bosquejo - Qué es, Significado y Concepto Definición de bosquejo - Qué es, Significado y Concepto

Ejemplo 2 de Bosquejo Ejemplo 2 de Bosquejo

Resultado de imagen para ejemplo de bosquejo | Personalized items, Person Resultado de imagen para ejemplo de bosquejo | Personalized items, Person

Bosquejo, boceto y sketch ¿Para qué sirven y qué diferencia hay entre  ellos? | •Arte Amino• Amino Bosquejo, boceto y sketch ¿Para qué sirven y qué diferencia hay entre ellos? | •Arte Amino• Amino

PPT - PPT - "DIFERENTES TIPOS DE BOSQUEJOS" PowerPoint Presentation, free download - ID:225970

Bosquejo PDF - la familia de dios Bosquejo PDF - la familia de dios

Cuál es la importancia del bosquejo? - Brainly.lat Cuál es la importancia del bosquejo? - Brainly.lat

Bosquejo - ANDYA01169365 Bosquejo - ANDYA01169365

Diseño web: Ocho formas de diseñar bosquejos que sean de agrado de los  desarrolladores | Buenas Prácticas de Diseño Web Diseño web: Ocho formas de diseñar bosquejos que sean de agrado de los desarrolladores | Buenas Prácticas de Diseño Web

Bosquejo de trabajo para el juego Bosquejo de trabajo para el juego

Ejemplo De Un Bosquejo De Una Investigacion Documental - Ejemplo Sencillo Ejemplo De Un Bosquejo De Una Investigacion Documental - Ejemplo Sencillo

Amazon.com: Un bosquejo de familia (La noche polar nº 76) (Spanish Edition)  eBook: Twain, Mark, Aguiló de Obrador, Francisco Borja: Kindle Store Amazon.com: Un bosquejo de familia (La noche polar nº 76) (Spanish Edition) eBook: Twain, Mark, Aguiló de Obrador, Francisco Borja: Kindle Store

Breve bosquejo del acto juridico - Apuntes de Derecho Civil - Docsity Breve bosquejo del acto juridico - Apuntes de Derecho Civil - Docsity

Bosquejo mascarilla médica. máscara quirúrgica dibujada a mano. | Vector  Premium Bosquejo mascarilla médica. máscara quirúrgica dibujada a mano. | Vector Premium

Un bosquejo del idioma koreguaje : Gralow, Francis L. : Free Download,  Borrow, and Streaming : Internet Archive Un bosquejo del idioma koreguaje : Gralow, Francis L. : Free Download, Borrow, and Streaming : Internet Archive

I. BOSQUEJO HISTÓRICO I. BOSQUEJO HISTÓRICO

El Directorio Del Drenaje Del Bosquejo Entra En Contacto Con El Teléfono  Stock de ilustración - Ilustración de directorio, teléfono: 84142661 El Directorio Del Drenaje Del Bosquejo Entra En Contacto Con El Teléfono Stock de ilustración - Ilustración de directorio, teléfono: 84142661

Komentar

Postingan Populer